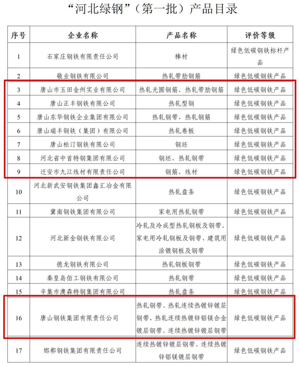
河北日报客户端消息(记者 马彦铭)3月26日,2026第三届南湖大会在唐山召开,会上发布河北首批绿色低碳钢铁产品——“河北绿钢”名单。河钢集团石钢公司、敬业钢铁、德龙钢铁、正丰钢铁等17家企业的27种产品获评首批“河北绿钢”。其中,石钢的棒材产品各项指标全部达到绿色低碳标杆水平,获评绿色低碳标杆产品。
大会由中国钢铁工业协会指导,冶金工业信息标准研究院主办。会上还发布了河北省2025年钢铁行业先进工艺技术装备推荐目录。
河北省工业和信息化厅副厅长宋向党介绍,制定“河北绿钢”标准体系,构建“河北绿钢”品牌体系,旨在从根本上解决绿钢产品“标准不一、定义模糊”问题,通过建立统一、科学的评价体系,提升绿钢产品的溢价能力和竞争力,引导企业真正实现全流程绿色低碳生产。
“河北绿钢”评价工作依据国家标准《绿色产品评价通则》、河北省地方标准《绿色低碳钢材产品评价导则》、团体标准《绿色低碳钢铁产品评价指标体系》,由冶金工业信息标准研究院等权威机构实施,围绕资源、能源、环境、品质、低碳五大属性全面评估钢铁产品绿色低碳水平,树立“河北绿钢”品牌。
从评价结果看,“河北绿钢”多项指标表现优异。12家获评“河北绿钢”长流程企业平均废钢比为17.0%,显著高于全国平均水平。能源属性方面,石钢电炉和轧钢工序能耗均优于标杆水平,唐钢高炉工序能耗达到标杆水平,德龙钢铁、新金钢铁、佰工钢铁转炉工序能耗达到标杆水平。低碳属性方面,短流程企业和长流程企业中均有企业吨材碳排放处于行业领先地位。
近年来,河北以科技创新引领钢铁产业转型升级卓有成效。目前,我省国家级绿色工厂数量居全国首位,吨钢综合能耗比全国低6千克标准煤,钢渣资源化利用率、废水循环利用率均位居全国前列。钢铁行业两化融合水平高于全国钢铁行业2.9个百分点。
河北钢铁产品结构持续优化。2025年,高端品种冷轧薄宽带钢、特厚板、电工钢、镀层板等产品产量占比达23%。河北成为国内第一大家电板、汽车用钢生产基地,首钢迁钢无取向硅钢占有率全球第一。全省钢铁产业2025年利润总额285.84亿元,同比增长496.5%;吨钢利润149.96元,比全国平均高31.2%。







