近日,由市文明办、市教育局、市体育局、唐山劳动日报社等联合主办的唐山市2025年优秀传统文化进校园系列活动,经过几个月的精心策划、周密安排,全市广大未成年人踊跃参与,第七届未成年人书法(绘画)大赛、第三届未成年人经典诵读大赛、第三届未成年人戏曲唱段大赛、第三届未成年人围棋大赛、第三届未成年人传统武术大赛、第三届未成年人中国象棋大赛等赛事已次第落下帷幕,现将获奖情况公布如下。
请尚未领取第七届未成年书法(绘画)大赛获奖证书的单位和个人,及时到唐山传媒大厦11层报社书画院领取,办公电话:2828283——1108。
唐山市第三届未成年人经典诵读大赛
优秀表演奖获奖名单

唐山市第三届未成年人经典诵读大赛
表演奖获奖名单

唐山市第三届未成年人经典诵读大赛
入围奖获奖名单

唐山市第三届未成年人经典诵读大赛
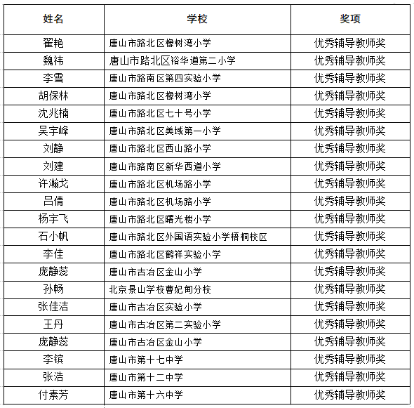
优秀辅导教师获奖名单

唐山市第三届未成年人戏曲唱段大赛获奖名单


唐山市第三届未成年人戏曲唱段大赛
优秀辅导教师获奖名单

第三届未成年人围棋大赛团体获奖名单

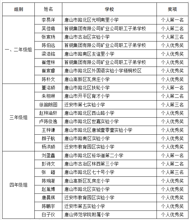
第三届未成年人围棋大赛个人获奖名单




第三届未成年人围棋大赛优秀辅导教师名单

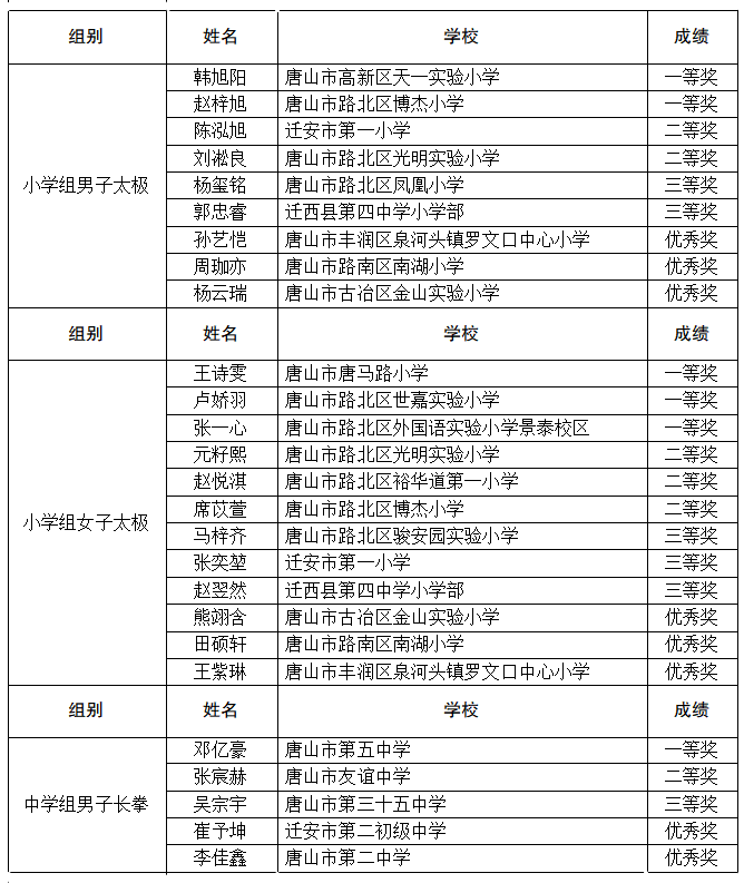
第三届未成年人传统武术大赛获奖名单







第三届未成年人传统武术大赛优秀辅导教师
及优秀裁判员名单

第三届未成年人中国象棋大赛团体获奖名单

第三届未成年人中国象棋大赛个人获奖名单

第三届未成年人中国象棋大赛个人获奖名单

第三届未成年人中国象棋大赛优秀辅导教师获奖名单

第三届未成年人中国象棋大赛优秀裁判员获奖名单

唐山市第七届未成年人书法(绘画)大赛获奖名单











 
             