近日
河北省商务厅等4部门
公布了第三批河北老字号名单
和第一批河北老字号通过复核名单
快来看看有你熟悉的“老字号”吗?
↓↓↓
河北省商务厅等4部门关于公布第三批河北老字号名单和第一批河北老字号通过复核名单的通知
各市(含定州、辛集市)商务、文化和旅游、市场监管、文物主管部门,雄安新区商务和投资促进局、宣传网信局、综合执法局:
按照《河北老字号认定管理办法》《“河北老字号”评价规范》(DB13/T5878-2023)等有关要求,省商务厅会同省文化和旅游厅、省市场监管局、省文物局、省知识产权局,组织开展了第三批河北老字号认定和第一批河北老字号复核工作,经企业申报、各市初审、专家评审、社会公示等程序,确定了第三批河北老字号名单和第一批河北老字号通过复核名单,现予公布。
附件:
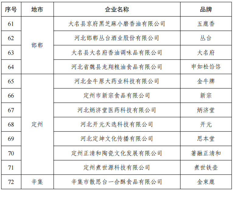
1.第三批河北老字号名单
2.第一批河北老字号通过复核名单
河北省商务厅
河北省文化和旅游厅
河北省市场监督管理局
河北省文物局
2025年11月20日













